进口阀门

气动调节阀

蒸汽减压阀

防爆电磁阀

青 岛 西 海 岸 新 区 土 木 工 程 勘 察 设 计 学 会
站点公告 > 站点公告

《装配式建筑之风要被拦截了?》NO!

分享到:
更新时间:2021年04月08日18:16:39 打印此页 关闭
摘要: 近期土木吧里有一篇《装配式建筑之风要被拦截了?》引发诸多业内人士共鸣。 同时据相对可靠消息,xx市建委要求,所有项目报图审时,装配式建筑不得采用竖向受力构件(即框架柱、剪力墙);正在进行图审的项目,要调整为没有竖向受力构件报审;已经通过图审的项目,也建议进行设计变更,取消竖向受力构件采用装配式形式。 ...

近期土木吧里有一篇《装配式建筑之风要被拦截了?》引发诸多业内人士共鸣。 同时据相对可靠消息,xx市建委要求,所有项目报图审时,装配式建筑得采用竖向受力构件(即框架柱、剪力墙);正在进行图审的项目,要调整为没有竖向受力构件报审;已经通过图审的项目,也建议进行设计变更,取消竖向受力构件采用装配式形式。

        原因主要是: 目前竖向装配式受力体系连接不成熟,主要表现为浆锚链接接头处的灌浆料密实度无有效检测手段,灌浆质量在市场上良莠不齐......听到此消息后,业内同行议论纷纷,均表同感。大咖们说的都有道理,是不是就此该给装配式建筑发展踩刹车了呢?

       笔者认为:采用目前规范采取的装配式技术,确实存在上述问题。但后续各大咖讨论的大多在是不是还要继续推广装配式建筑的问题,我认为装配式建筑应该推广,但是方式方法要做一定的调整。

       青岛西海岸新区土木工程勘察设计学会自2016年起就装配式建筑推广做了诸多工作,其中对技术方面深入理解的同时也对现行技术提出了质疑,通过技术分析对比,提出了SPT整体装配式技术,并已取得国家专利,在此与大家分享一下SPT整体装配式思路,欢迎批评指正。

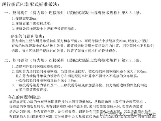
 现行规范做法,以及存在的问题:

   学会推荐的装配式做法:

     其中SPT整体装配式结构可以实现“强节点、弱构件”这一抗震设计理念,是优于现浇

混凝土结构的节点做法的。如有意向可就专利技术洽谈合作研发进一步推进装配式的步伐。

     在装配式建筑推广方面,笔者认为应区别对待:

     大力发展PC剪力墙装配式住宅,撇弃PC框架结构,扶持钢结构、木结构装配式。

一、住宅标准版(PC剪力墙结构):

1,采取标准化户型,按不同面积,每种面积的户型只制作固定的三~五种户型。

2,研究通用户型的标准部件,让部件的可重复利用率提高,可适当做些库存。

3,各生产工厂均配备制作通用部件模具,保证通用部件的最大产能,以防部分项目部件需求量突然增加时单个工厂产能难以满足要求造成工程延期。

PC装配式建筑的优点:

1,构件的混凝土质量可靠,与现场相比较,工业化产品质量可查可控。

2,设计简单化,标准化,通用设计可实现图集化,大大的降低设计时间成本,实现快速设计,快速施工。

3,装修标准化,装修设计施工标准化有利于实现产品加工工厂自动化,真正做到低成本高质量的精装交房。

4,手续简化,项目从设计到审查到开工,统一化产品,无需过多的审查即可投入施工。

“像造汽车一样造房子”这是诸多装配式企业的口号,问题是汽车的型号是固定的,房子的型号如果也能固定,那么这就真正实现住宅工业化了。

二、住宅豪华版:高端别墅木结构装配,低层个性化住宅钢结构装配。

三、公共建筑:学校、医院、高层公建等均应采用钢结构装配式

     总而言之,新技术推广不能因噎废食,不能遇到一点困难就避开,回到老路上去,遇到问题解决问题,技术才能进步,才有持续的推动力。


本文作者                       

青岛西海岸新区土木工程勘察设计学会---秘书长

青岛西海岸结构理事会---会长

国家一级注册结构师,高级工程师